齿轮论坛 www.gearbbs.com

 找回密码
 注册
搜索
楼主: Hww15851036097
收起左侧

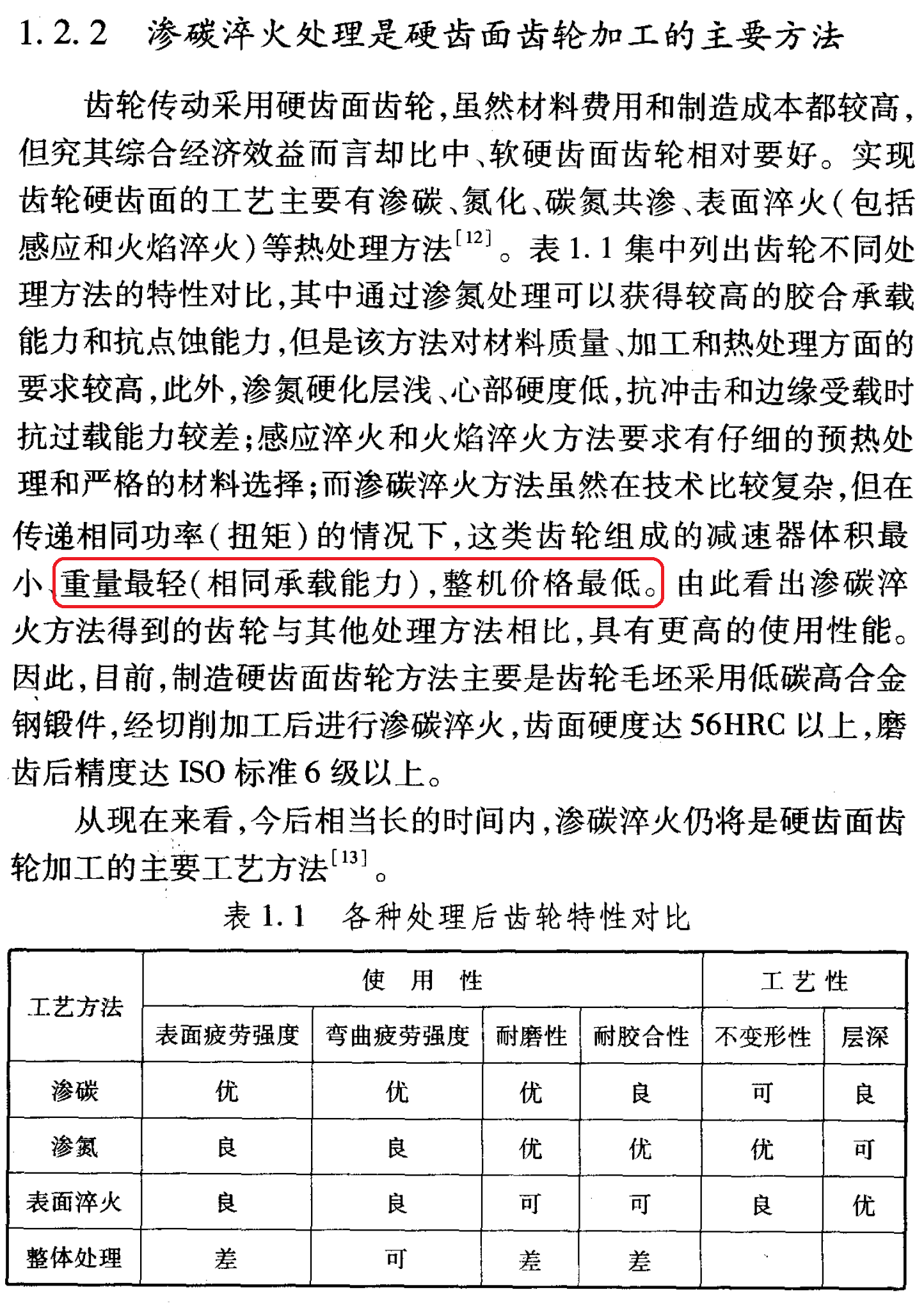
齿轮技术的发展趋势

[复制链接]
发表于 2021-8-11 16:05 | 显示全部楼层
马卫平 发表于 2021-8-10 08:06
新能源汽车齿轮异军突起

此话怎讲
发表于 2021-12-1 10:57 | 显示全部楼层
changjunju12680 发表于 2021-7-11 09:33
愿你入对行也嫁对郎

谢谢,借您吉言
发表于 2021-12-1 12:07 | 显示全部楼层
zengxiaodong 发表于 2021-7-20 09:28
高速齿轮传动似乎越来越没有必要性,用电机直接驱动更稳妥可靠。

超薄硅钢片,配合多极数永磁同步电机,从而在有限的体积和重量下获得最大的电机功率,此时电机转速高达1~2万转每分,电机供电频率上千赫兹,这样的高速齿轮箱也是一个发展方向,尤其在汽车领域基本上要走这条技术路线才能获得最紧凑的驱动系统!

10JNEX900-10JNHF600-magnetic-flux-density-magnetic-force-BH_1.jpg

日本进口超薄硅钢(取向硅钢/无取向硅钢)

厚度:0.05/0.08/0.10/0.20等等

型号:GT-050/GT-080/GT-100/  10JNEX900/10JNHF600/20JNEH1200等等
发表于 2021-12-3 08:02 | 显示全部楼层
zengxiaodong 发表于 2021-7-2 10:44
我谈谈粗浅的看法,抛砖引玉:

1、圆弧齿轮会被逐渐淘汰;

什么是齿面磷化工艺?
发表于 2021-12-5 09:32 | 显示全部楼层
马卫平 发表于 2021-12-3 08:02
什么是齿面磷化工艺?

这是日本汽车工业发展的一种齿面强化技术。可在本论坛搜到相关的资料
https://www.gearbbs.com/forum.php ... 97596&extra=&page=2



发表于 2021-12-5 22:07 | 显示全部楼层
在汽车行业,随着材料和工艺的发展,粉末冶金齿轮和塑料齿轮的应用会越来越广泛。
发表于 2021-12-6 00:20 | 显示全部楼层
国内生产纯电动汽车或者新能源汽车齿轮的企业排名前10有哪些?他们主要客户是哪些?
发表于 2021-12-9 15:16 | 显示全部楼层
这里有个帖子,其中有一点齿轮箱的发展趋势思考,可以参考一下

https://www.gearbbs.com/forum.php?mod=viewthread&tid=398949
发表于 2022-1-1 17:46 | 显示全部楼层
无标题.png
发表于 2022-1-1 20:16 | 显示全部楼层
无标题.png
您需要登录后才可以回帖 登录 | 注册

本版积分规则

QQ|小黑屋|手机版|Archiver|齿轮论坛 www.gearbbs.com

GMT+8, 2026-4-18 19:51 , Processed in 2.407024 second(s), 20 queries .

Powered by Discuz! X3.4 Licensed

© 2001-2023 Discuz! Team.

快速回复 返回顶部 返回列表